Instance Verification Kit (IVK)
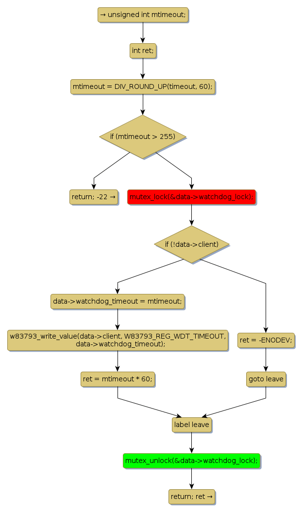
mutex lock @ [36900+33+/linux-3.19-rc1/drivers/hwmon/w83793.c]
Instance Signature: watchdog_lock
|
The Matching Pair Graph:
|
|
Function Name
|
Control Flow Graph (CFG)
|
Events Flow Graph (EFG)
|
Source Correspondence
|
|
watchdog_set_timeout
|
|
|
[36722+20+/linux-3.19-rc1/drivers/hwmon/w83793.c]
|